ПРОИЗВОДСТВО ДИСПЕТЧЕРСКИХ ЩИТОВ, ВИДЕОСТЕН И СИСТЕМ ТЕЛЕМЕХАНИКИ
ПРОИЗВОДСТВО СПЕЦИАЛИЗИРОВАННОЙ ДИСПЕТЧЕРСКОЙ МЕБЕЛИ И ПУЛЬТОВ-СТОЛОВ
ПРОЕКТИРОВАНИЕ, МОНТАЖ, ПУСКО-НАЛАДКА СИСТЕМ ДИСПЕТЧЕРИЗАЦИИ И ПРОМАВТОМАТИКИ
ПРОДАЖИ ОБОРУДОВАНИЯ ПРОМЫШЛЕННОЙ АВТОМАТИКИ И ЭЛЕКТРОННЫХ КОМПОНЕНТОВ
ДИСПЕТЧЕРСКИЕ ЩИТЫ, ВИДЕОСТЕНЫ
ДИСПЕТЧЕРСКАЯ МЕБЕЛЬ, ТЕЛЕМЕХАНИКА
СИСТЕМЫ И ОБОРУДОВАНИЕ ПРОМАВТОМАТИКИ
ЭЛЕКТРОННЫЕ КОМПОНЕНТЫ
ДИСПЕТЧЕРСКИЕ ЩИТЫ, ВИДЕОСТЕНЫ, ТЕЛЕМЕХАНИКА
ДИСПЕТЧЕРСКАЯ МЕБЕЛЬ, ПУЛЬТ-СТОЛЫ
СИСТЕМЫ И ОБОРУДОВАНИЕ ПРОМАВТОМАТИКИ
ОБОРУДОВАНИЕ ПРОМАВТОМАТИКИ ЭЛЕКТРОННЫЕ КОМПОНЕНТЫ
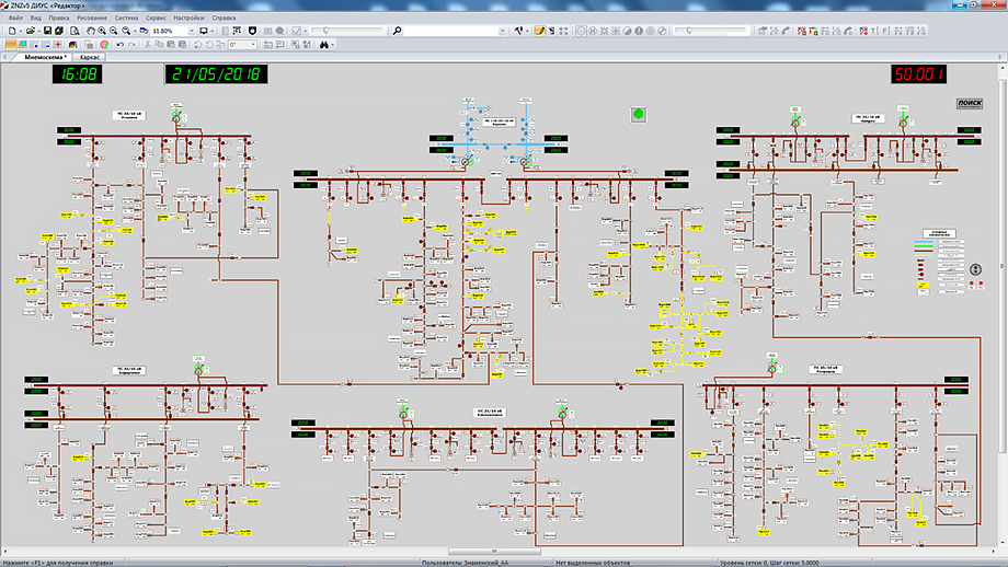
• Компания ПОИСК выполняет работы по созданию в ПО ZNZ электронных мнемосхем, а также комплексных многослойных проектов на их основе, содержащих максимальное количество полезной информации о сетях
• Электронная мнемосхема может быть дополнена различными дополнительными слоями, среди которых, например, могут быть: слои 0,4 кВ для городских сетей и сетей РЭС, полные раскрытые схемы подстанций, картографические слои (условные карты городов и сельских районов), схемы сетей, расположенные в привязке к карте местности (города), слои, содержащие текстовую информацию (которые можно подкладывать под мнемосхемы), слои, отображающие пересечения сетей с различными объектами (дорогами, водоемами, другими сетями) и т.д.
• При работе с компанией ПОИСК заказчик одновременно получает готовый для полноценной работы комплект, состоящий из:
• Оборудования (диспетчерский щит, видеостена),
• Диспетчерского программного обеспечения,
• Созданного в диспетчерском ПО контента (электронная мнемосхема сети заказчика)
 
     
     
     
     
    